Wenzhou Joepai Valve Co., Ltd.
Wenzhou Joepai Valve Co., Ltd.
Produkter

Produkter

Femvejsstik i rustfrit stål uden kontraventil
  • Femvejsstik i rustfrit stål uden kontraventilFemvejsstik i rustfrit stål uden kontraventil
  • Femvejsstik i rustfrit stål uden kontraventilFemvejsstik i rustfrit stål uden kontraventil
  • Femvejsstik i rustfrit stål uden kontraventilFemvejsstik i rustfrit stål uden kontraventil

Femvejsstik i rustfrit stål uden kontraventil

Joepai er en producent af rustfrit stål fem-vejs stik uden kontraventil. Den har ikke indbygget kontraventil, så den bruges kun til ren rørtilslutning og omledning (uden styrefunktion). Hvis systemet allerede har en separat kontraventil, eller hvis systemet kun skal fordele en enkelt væskestrøm jævnt til flere grene uden specifikke sekvenskrav (såsom flere kølepunkter), så er et fem-vejs stik et økonomisk og direkte valg. Dette stik er lavet af støbt rustfrit stål, der tilbyder fremragende korrosionsbestandighed. Den danner en passiveringsfilm i oxiderende miljøer og er modstandsdygtig over for vand, damp, atmosfære, forskellige kemikalier og kloridkorrosion.

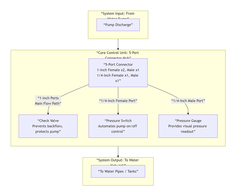
Kernen i den rustfrit stål femvejs konnektor uden kontraventil fremstillet af Joepai Factory er, at selve ventilhuset har fem porte: 1" hun x 1" hun x 1" han x 1/4" hun x 1/4" han. Det er en ren forbindelseskomponent med en intern hul kanal og ingen bevægelige dele, og har ikke til formål at kontrollere ventilen eller reguleringen. distribuere væsker For en lille pumpesystemkontrolenhed fungerer femvejsstikket som en kompakt integreret monteringsplatform, der samler alle vigtige overvågnings- og beskyttelseskomponenter.

Systemsammensætningsdetaljer:

Fem-vejs forbindelse: Systemets kerneramme, der forbinder alle komponenter til en helhed, minimerer rørsamlinger og reducerer risikoen for lækage.

Grænseflader: 1-tommer hun-port (vandindtag), 1-tommer han-port (vandudløb), en anden 1-tommer hun-port (til tilslutning af en kontraventil), 1/4-tommer hun-port (til tilslutning af en trykafbryder), 1/4-tommer han-port (til tilslutning af en trykmåler).

Hovedpassage (indløb og udløb): Forbinder pumpeudløbet til røret, der fører til vandpunktet, og er mediets hovedstrømningsvej.

1-tommer kontraventil: Dette er systemets "sikkerhedsskærm." Det forhindrer vandtilbageløb, når pumpen stopper, undgår vandslagstød og omvendt rotation af pumpehjulet, og er afgørende for at beskytte pumpen.

1/4-tommer trykafbryder: Dette er systemets "automatiske hjerne." Den overvåger systemtrykket, starter pumpen, når trykket falder under den indstillede nedre grænse og stopper pumpen, når den når den øvre grænse, hvilket opnår fuldautomatisk drift.

1/4-tommer trykmåler: Dette er systemets "statusøjne." Det giver intuitiv trykvisning i realtid til fejlfinding, observation og fejlfinding.

Produktegenskaber

Joepais 5-vejs-stik på grund af det rustfrie stålmateriale forbedrer korrosionsbestandigheden, styrke og hygiejneniveauer markant gennem brugen af ​​rustfrit stål, hvilket udvider dets anvendelsesområde. Det bliver mere holdbart og renere. Dens kernefordele omfatter:

Fremragende korrosionsbestandighed: Den kan modstå korrosion fra damp, svage syrer og baser, forskellige kemikalier og havvandsmiljøer, og tilbyder en levetid, der langt overstiger messingventiler.

Høj styrke og holdbarhed: Den kan modstå højere systemtryk (normalt PN16/PN25 og op til PN40 eller højere) og trykstød.

Overlegen hygiejnisk ydeevne: Den glatte overflade forhindrer bakterievækst og er nem at rengøre og desinficere. Med spejlpolering eller elektrolytisk poleringsbehandling kan den opfylde fødevarekvalitets- eller sanitære standarder.

Bredt temperaturområde: Velegnet til højtemperaturdamp eller lavtemperaturmedier.

Materialer 

Støbt rustfrit stål ASTM A 351 CF8 / SS 304; Rustfrit stål ASTM A 351 CF8M / SS 316;

Tekniske specifikationer

Nominel diameter: 1"~2" (DN25 til DN50)

Nominelt tryk: PN16 til PN25 (1,6 MPa ~ 2,5 MPa)

Arbejdstemperatur: -20 ℃ til 232 ℃

Gevindstandard: BSP(G),BSPT(Rc),NPT

Tegning

Tilpasning baseret på leverede designs understøttes.

Specifikke anvendelser af 5-Port Forbindtor


Hvis dit system allerede har en separat kontraventil, eller hvis du slet ikke har brug for en kontraventilfunktion og blot kræver en pålidelig "manifold", så er 5-ports stikket den mest økonomiske og ligetil mulighed. Dens værdi ligger i at forenkle rørlayout og reducere antallet af separate fittings. Specifikke scenarier omfatter:


Flerpunktsovervågning og prøveudtagning

Scenarie:  Flere grene skal aflyttes fra hovedrørledningen for at installere overvågningsinstrumenter.

Eksempel: Samtidig tilslutning af en trykmåler, en tryktransmitter (sensor) og en sikkerhedsventil. Femvejsstikket giver et centraliseret og stabilt monteringspunkt for dem.


Væskefordeling og -opsamling

Scenarie:  En enkelt væskestrøm skal fordeles jævnt til flere parallelle grene, eller flere væskestrømme skal opsamles i en enkelt strøm.

Eksempel: Fordeling af kølevand fra et hovedkølevandsrør til tre uafhængige udstyrsdele, der kræver køling; eller opsamling af flere returvandsledninger i et enkelt hovedreturvandsrør.


Systemtest, udluftning eller dræning

Scenarie:  Midlertidige eller permanente hjælpegrænseflader skal leveres til systemet.

Eksempel: Grænseflader til systemskylning, automatiske luftudluftningsventilgrænseflader eller afløbsventilgrænseflader.

Hot Tags: Femvejsstik i rustfrit stål uden kontraventil
Send forespørgsel
Kontaktoplysninger
For forespørgsler om kugleventiler, portventiler, klodeventiler eller prisliste, skal du forlade din e -mail til os, så vil vi være i kontakt inden for 24 timer.
X
Vi bruger cookies til at tilbyde dig en bedre browsingoplevelse, analysere trafik på webstedet og tilpasse indhold. Ved at bruge denne side accepterer du vores brug af cookies. Privatlivspolitik
Afvise Acceptere